Published August 30, 2024
| Version
v1
Dataset
Open
Using code from ChatGPT: Finding patterns in the developers' interaction with ChatGPT
Description
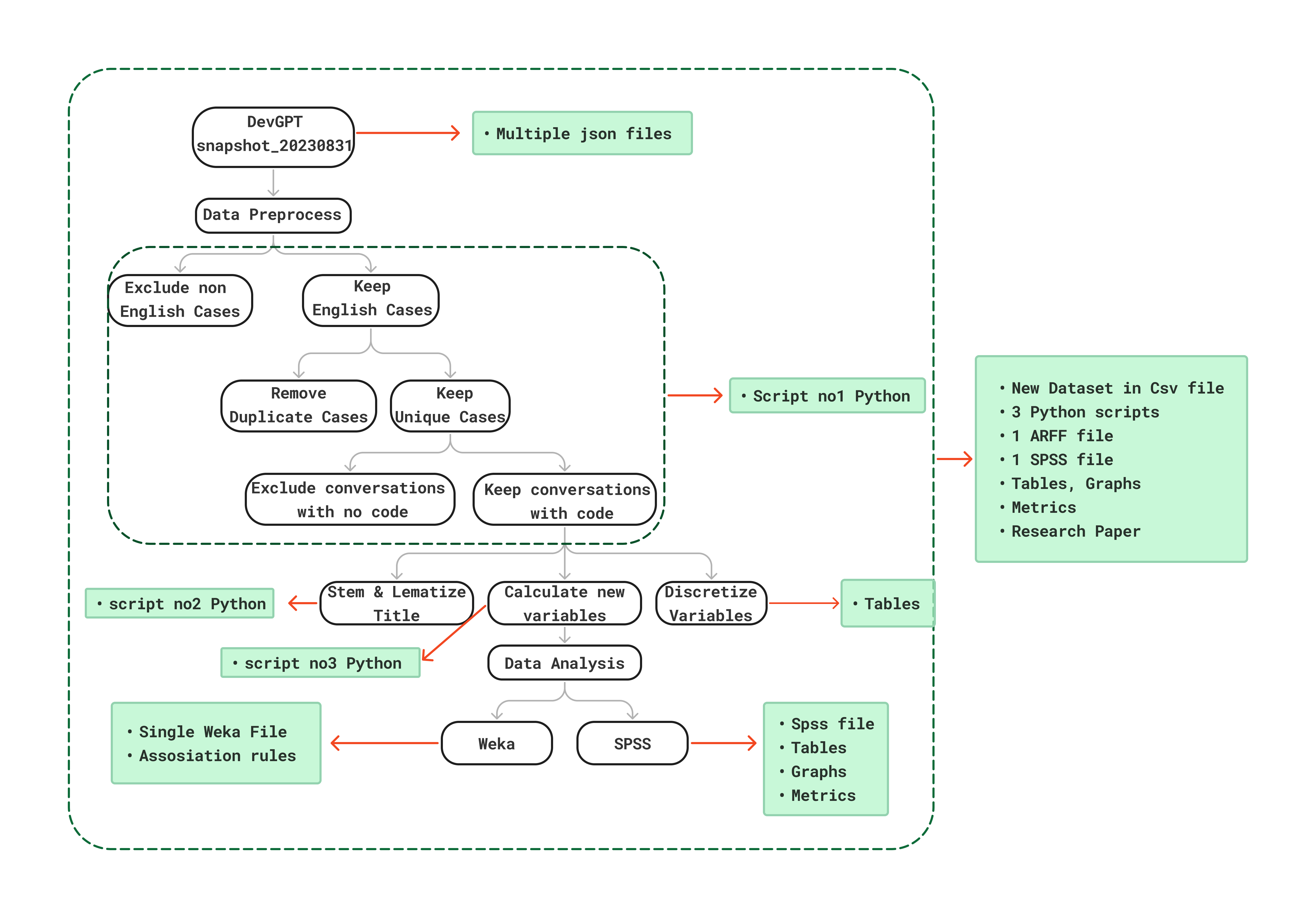
ChatGPT can advise developers and provide code on how to fix bugs, add new features, refactor, reuse, and secure their code but currently, there is little knowledge about whether the developers trust ChatGPT's responses and actually use the provided code. In this context, this study aims to identify patterns that describe the interaction of developers with ChatGPT with respect to the characteristics of the prompts and the actual use of the provided code by the developer. We performed a case study on 267,098 lines of code provided by ChatGPT related to commits, pull requests, files of code, and discussions between ChatGPT and developers. Our findings show that developers are more likely to integrate the given code snapshot in their code base when they have provided information to ChatGPT through several rounds of brief prompts that include problem-related specific words instead of using large textual or code prompts. Results also highlight the ability of ChatGPT to handle efficiently different types of problems across different programming languages.
Files
1064-CameraReady.pdf
Files
(3.4 MB)
| Name | Size | Download all |
|---|---|---|
|
Checksum: md5:b8ac0a5d6b737639202f31c4c51b616c
PID: http://hdl.handle.net/11304/c94bc0dc-a912-4b2a-973f-f9fbce77f03d |
785.0 kB | Preview Download |
|
Checksum: md5:4ccd964f6f4c9c8970a520198f8d134d
PID: http://hdl.handle.net/11304/2522a871-68a3-42fa-b8eb-43e8e421908f |
340.6 kB | Download |
|
Checksum: md5:bfaad5251aaf943c573bf86626541876
PID: http://hdl.handle.net/11304/228a9bc7-e573-4669-9b50-995f9d9b4071 |
335.1 kB | Download |
|
Checksum: md5:4de6df0d681cff785cbbac411d33dbe0
PID: http://hdl.handle.net/11304/8f728851-a6e0-44a8-aa9f-722e94370d90 |
257.7 kB | Preview Download |
|
Checksum: md5:ac7916b4f63744fcf58d18e73cfa7a0c
PID: http://hdl.handle.net/11304/c795f2df-147d-4436-ba83-09cfffe6c3c8 |
1.2 MB | Download |
|
Checksum: md5:5e0497f1cc6f4818791f98393dfcd57e
PID: http://hdl.handle.net/11304/7612ac59-ec87-4458-8a60-421a56433c3d |
412.7 kB | Preview Download |
|
Checksum: md5:af9d777fd6e58cb2d1058a0747f25f6d
PID: http://hdl.handle.net/11304/35fb6163-d2e4-4c6b-b29b-5356ed346f69 |
1.8 kB | Download |
|
Checksum: md5:519d1e9b8d0af1130e73549ac620a98d
PID: http://hdl.handle.net/11304/03ceeb56-3422-4c34-adb6-e034afa9f50b |
1.8 kB | Download |
|
Checksum: md5:79815b1fdfbcfffa074c5b282e65c986
PID: http://hdl.handle.net/11304/bacf4b98-53c9-41ec-a83d-f151839197bc |
2.3 kB | Download |
|
Checksum: md5:18acad0c8c703594b0425f6fbd20b86b
PID: http://hdl.handle.net/11304/a048389f-5e1c-4e60-9dfa-573c580ca05d |
7.3 kB | Download |
|
Checksum: md5:488cb48326aa2a95d2ff613e562f54e1
PID: http://hdl.handle.net/11304/1c7e8683-e180-4284-86e3-91797d200eee |
7.3 kB | Download |
Additional details
Identifiers
- B2SHARE Legacy Record ID
- db2ef5890fa44c7a85af366a50de73b9